Nota Ekonomi Tingkatan 5 2018

Nota ringkas dan padat ekonomi tingkatan 5 spm sijil pelajaran malaysia.
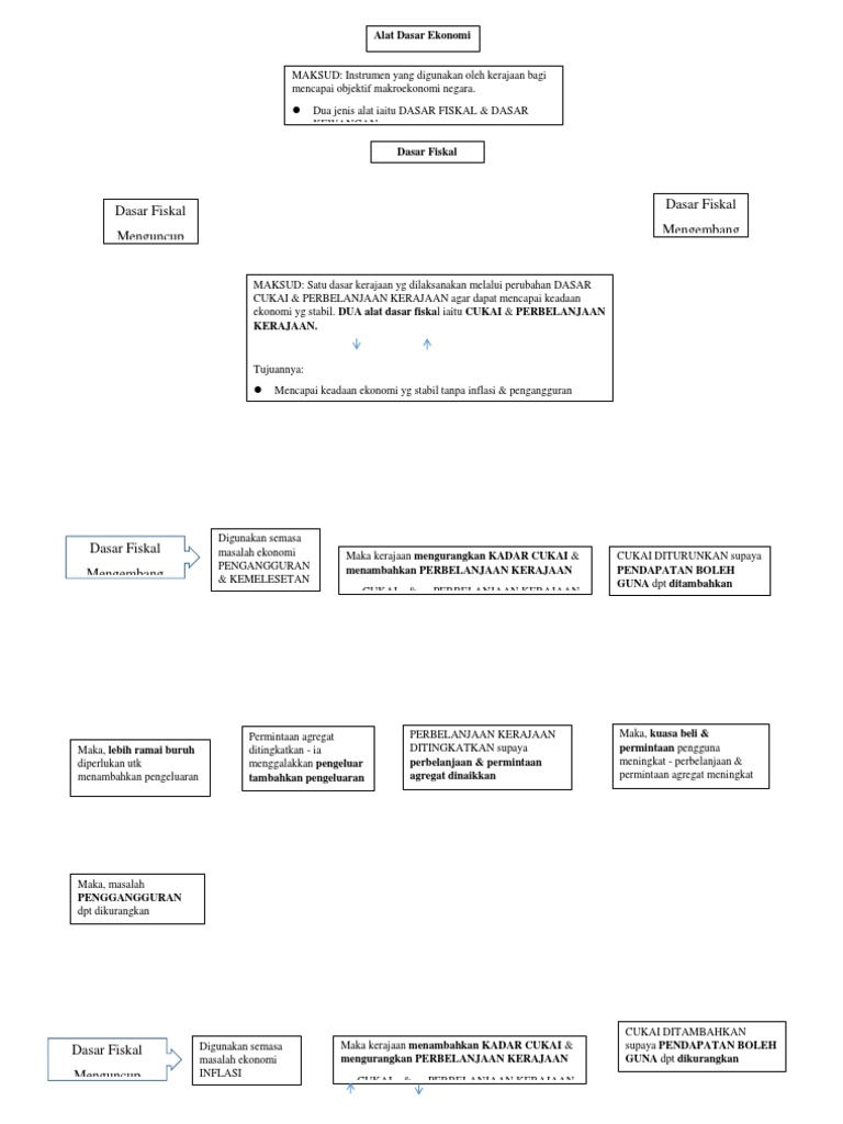
Nota ekonomi tingkatan 5 2018. Save save 373382388 ekonomi tingkatan 5 bab 1 pptx for later. Rpt ea kbsm 2019. Nota ini disediakan bagi mengkaji bagaimana manusia menggunakan sumber ekonomi yang terhad untuk memenuhi kehendak manusia yang tidak terhad. Bahan bahan yang dikongsikan seperti rpt modul kertas peperiksaan nota dan pelbagai lagi adalah perkongsian bahan pdpc daripada rakan rakan guru seluruh malaysia.
Ujian topikal 1 untuk tingkatan 4 akan diadakan pada 7 februari 2012 selasa. Berikut dikongsikan nota ringkas sejarah tingkatan 5 bab 8 yang bertajuk pembangunan dan perpaduan untuk kesejahteraan. Nota ekonomi tingkatan 5 bab 1 2018 dicatat oleh reinedidit di februari 17 2019. Tugasan geografi 2018 pembentangan pptx.
Untuk makluman pelajar dikongsikan nota sejarah tingkatan 5 bab 8 pembangunan kesejahteraan yang berkaitan tentang pembangunan dan perpaduan untuk kesejahteraan yang boleh dijadikan sebagai panduan dan rujukan pelajar ketika mengulangkaji sebelum peperiksaan spm. Ianya berkisar kepada topik pembangunan ekonomi pembangunan dan perpaduan bangsa dan malaysia ke arah negara maju. Ekonomi asas tingkatan 4. Tips peperiksaan soalan peperiksaan percubaan teknik menjawab nota soalan kbat jawapan sejarah kertas 3 semua bab.
Nota sejarah tingkatan 5 bab 8 pembangunan kesejahteraan. Nota ekonomi tingkatan 4 bab 3. We would like to show you a description here but the site won t allow us. Semua murid kelas 4e dikehendaki buat ulangkaji tajuk.
Nota nota ini telah direka bentuk untuk memantapkan pengetahuan dalam ilmu ekonomi kepada pelajar. Berikut adalah rancangan pelajaran tahunan rpt 2019 ekonomi asas kbsm tingkatan 5. Dibenarkan para guru ibubapa atau pelajar berkongsi dengan rakan rakan. Koleksi nota sejarah tingkatan 5 spm 1 peta minda nota padat nota ringkas sejarah spm.
Tugasan sejarah pt3 2018 pembentangan. Semoga perkongsian bahan bahan rujukan panduan bahan pembelajaran dan pengajaran contoh contoh karangan sumber rujukan spm sijil pelajaran malaysia tingkatan 4 tingkatan 5 dalam post di blog bumi gemilang berguna dan dapat membantu para pelajar dan pengguna. Nota padat spm ekonomi tingkatan 4 dan 5 adalah himpunan nota nota ekonomi yang terpilih dari seluruh negara.